行业新闻
最新国标文件!图解《智慧校园总体架构》
我的位置:主页 >行业新闻

 

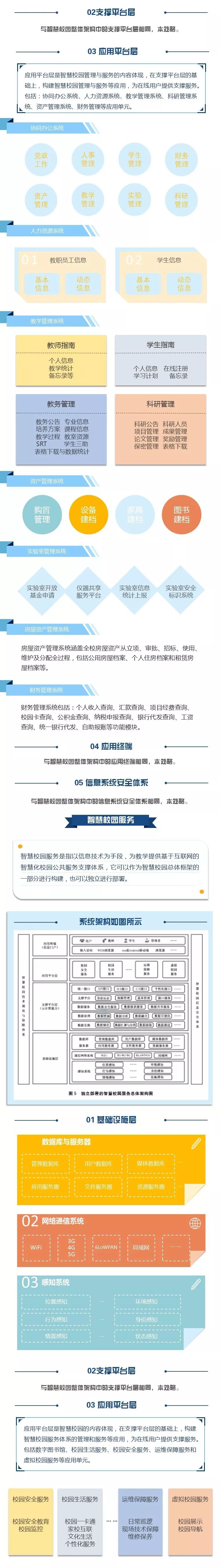
6月27日,国家市场监督管理总局国家标准委最新公布了国家标准文件《智慧校园总体架构》GBT36342-2018,对于智慧校园的总体架构及建设进行了明确规范。到底这份文件规范了哪些方面内容,又能够为各大高校的智慧校园建设提供哪些启发,就让我们用一张图来带您快速学习这份新的文件吧!


RECOMMENDATION

推荐阅读

点击下列关键词阅读

教育信息化2.0

智慧校园本质

智慧校园架构

网络学习空间建设

高师培训信息化

继续教育信息化

有 话 要 说


早在去年12月,我们的公众号就曾发布文章《卓智智慧校园建设整体架构规划研究》(点击查看),简要概述卓智智慧校园的五层架构。卓智智慧校园五层架构与本次国标中的智慧校园整体架构高度吻合,并在此基础上进行了一定程度的产品前瞻性延伸,更有独立智慧教学环境、智慧教学资源、智慧校园管理、智慧校园服务以及信息安全体系等各类解决方案,满足各类学校智慧校园建设需求。卓智致力于服务高校建设与国家教育现代化发展目标相适应的智慧校园,本着实现教育信息化对学生全面发展的促进作用、对深化教育领域综合改革的支撑作用,和对教育创新发展、均衡发展、优质发展的提升作用,全面助力高校智慧校园建设,并最终完成教育信息化带动教育现代化的战略目标。